手机:15805319793
电话:400-666-5698
首页 > 新闻公告 > 行业动态

2025最新版!全国31省婚假/产假/育儿假/护理假一览表

近期,很多地区都在调整生育相关政策,HR处理请假申请时是否遇到这些困惑:

  • 各地的婚假/产假/育儿假到底是多少天?

  • 遇到法定假日、休息日,这些假期需要顺延吗?

  • 育儿假是否必须一次性休完?

本文整理各省市关于2025年全国31省婚假/产假/育儿假天数对照表,建议HR收藏备用,尤其是涉及到跨地区办公的企业一定要注意啦。

2025年31省市婚假一览表

现目前,大多数地区都逐渐延长了婚假,其中黑龙江、河南、陕西、宁夏等地若主动参加婚检,可以获得额外的婚假“奖励”。

给大家整理了2025年全国婚假一览表,快来看看你所在地区的婚假有多少天吧~

图片
图片
图片

在婚假的日常事务处理中,问得最常见的问题主要分为两类:

一、员工复婚可以享受婚假吗?

首先需要明确,复婚≠再婚:

  • 复婚:复婚的双方是原来的夫妻,即曾经离婚的两人重新结婚;

  • 再婚:再婚的对象可以是新的伴侣,即离婚或丧偶后与其他人结婚。

在全国范围内,各地对于员工复婚是否能够享受婚假的规定有所不同,一般可以分为以下几种情形:

1.复婚可以享受婚假

根据山东省发布的《山东省卫生健康委员会关于<山东省人口与计划生育条例>实施中有关假期规定适用问题的指导意见》中明确,再婚、复婚等情况也可以享受婚假。

2.未明确规定,实操中同上允许

如《上海市人口与计划生育条例》规定,符合法律规定结婚的公民,除享受国家规定的3天婚假外,增加婚假7天,共计10天。

该条例并未对初婚、再婚或复婚进行区分,因此在上海复婚应可享受10天婚假。

3.明确规定,复婚不可以享受婚假

如安徽省、江西省在《人口与计划生育条例》的指导意见中都明确规定,复婚的员工不享受婚假。

二、婚假包含法定假日、休息日吗?

这个问题也需要分地区来看。

1.按照工作日计算的地区(通常排除了周末及法定节假日)

如:北京:浙江、天津等地区都曾明确发文表示国家法定休假日、休息日不计入婚假假期。

2.法定节假日不计入假期

如:上海、江苏等地明确增加的婚假,遇法定节假日顺延。

3.按照自然日计算地区(即包含了周末及法定节假日)

如广东、重庆地区皆明确婚假内遇到法定休假日、休息日的,均不另加假期天数。

2025年31省市产、陪产假一览表

产假的天数是:98天+各地奖励天数。

国际劳工组织有关公约有“妇女须有权享受不少于14周的产假”的规定,14周即98天。 

随着各地计生条例的修改,产假有所延长,具体可查看下表⬇️

图片
图片
图片
图片
图片

日常工作中,HR在面临员工休产假时,主要会遇到一个问题:

一、产假天数是自然日还是工作日?

产假天数是按自然日计算、还是工作日计算,法律并未作出明确规定。

从立法本意来讲,产假是基于女职工生育后身体恢复需要而设定的假期,而女职工身体恢复需要的时间长度应当是一致的,以自然日计算为宜,不考虑其中的工作日或者法定节假日。

有些地区对此进行了明确规定,具体以各地区实际文件为主。

2025年各省市育儿假一览表

随着各省市《人口计划与生育条例》的修改,大多数省份明确了育儿假。

详情可查看下表⬇️

图片
图片
图片

在日常实务中,大家会遇到一个最为常见的问题:员工请育儿假,可以不批吗?

其实这个也需要分地区来看:

1.强制执行育儿假的地区

如北京、天津、上海在《人口与计划生育条例》中都明确规定,育儿假为强制休假。就全国范围内而言,育儿假都是强制推行的。

2.鼓励但不强制推行育儿假的地区

但是也有少部分地区是鼓励用人单位推行育儿假的,没有做强制要求,如重庆市、吉林省等地。

建议HR查询当地官方信息,结合当地政策来看是否批准员工请育儿假的申请。

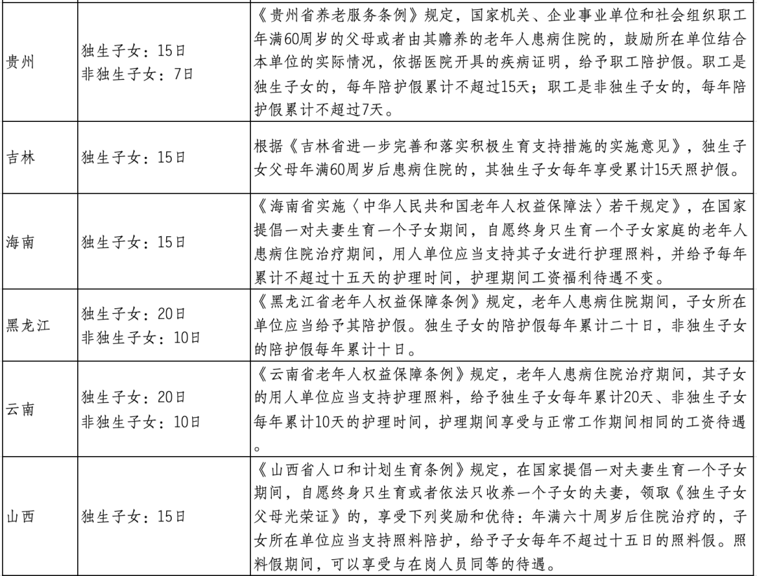
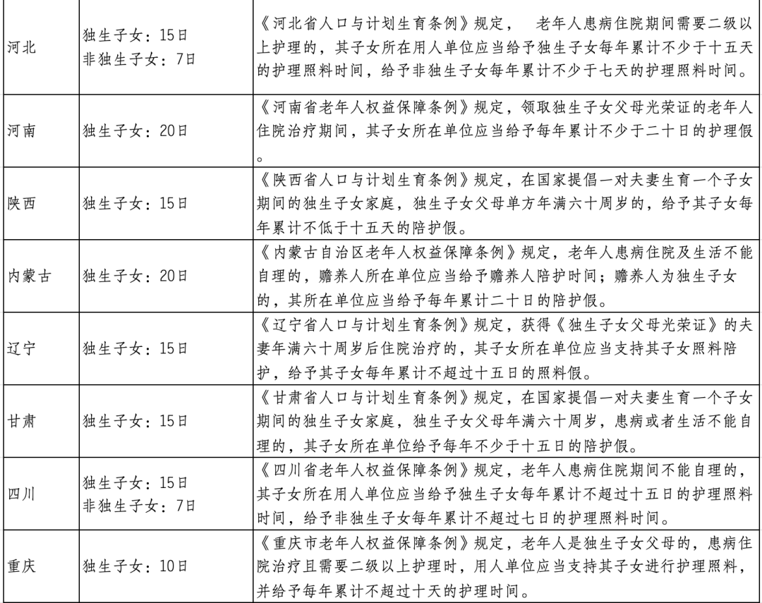
2025年各省市护理假一览表

近两年来,随着各地计生条例的修改,独生子女护理假也再次走进大家视野。

现目前根据全国各省市规定来看,部分省市仅发文明确独生子女父母需要护理的,可以享受相应假期,部分省市也规定了非独生子女的护理假期。

一起来看看⬇️

图片
图片
图片
图片



上一篇:延退政策实施后,退休申请该何时提?怎么提? 下一篇:出差时意外受伤,被认定为工伤后,相关医疗费用能报销吗?